龍眼林基金會
關於我們
最新消息
服務項目
長照專區
活動照片
參與我們
聯絡我們
捐款支持
繁體中文
English
Facebook
次選單
關於我們
基金會簡介
捐款方式
徵信
捐物說明
財務報告
支付捐贈名單
勸募成果
關於我們
勸募成果
勸募成果
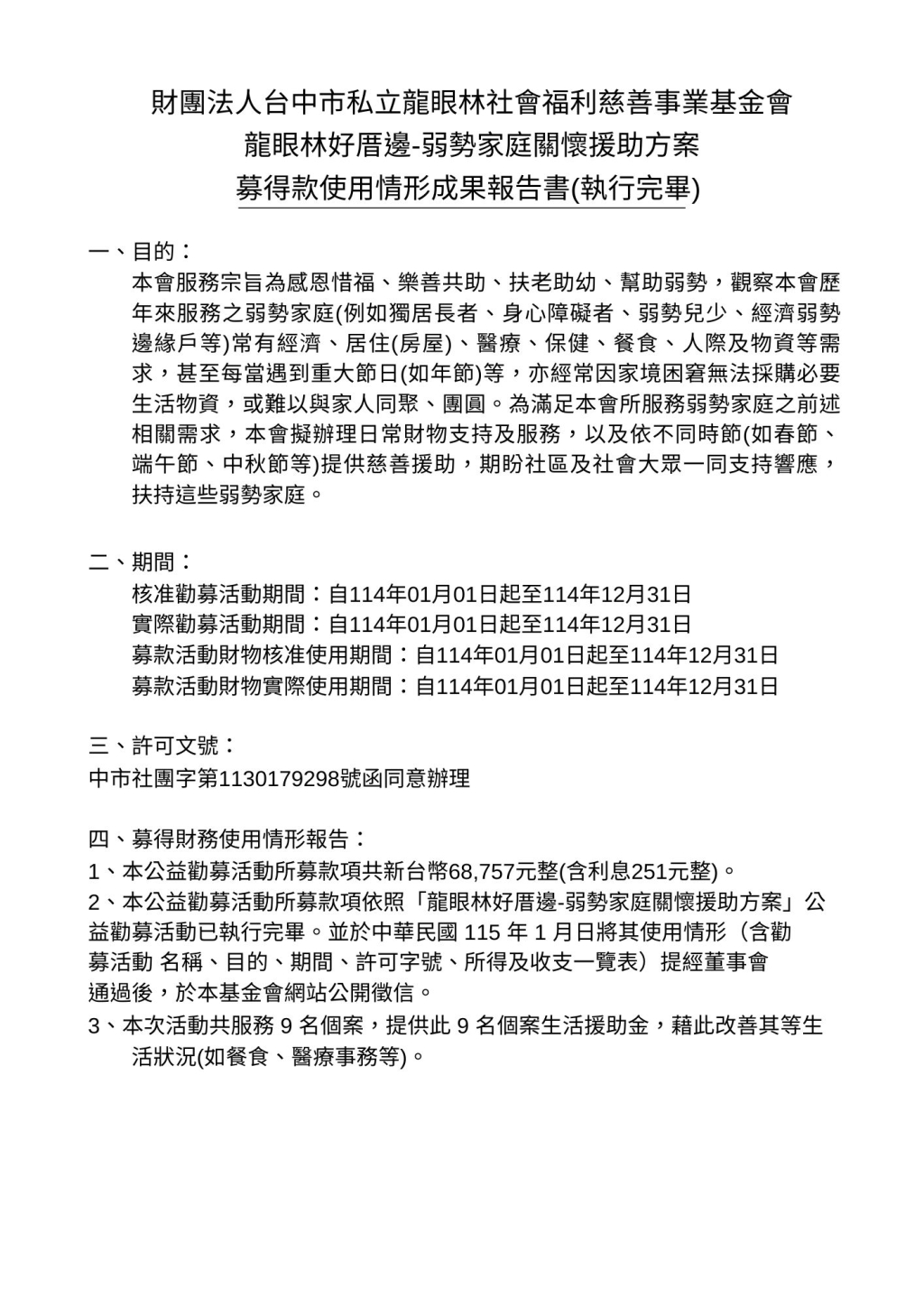
114年度龍眼林好厝邊-弱勢家庭關懷援助方案成果
購物車
0
會員登入
購物須知
Facebook
TOP